Friðhelgisstefna
Skilmálar
0 Items
Follow
Follow
Hafa samband
Algengar spurningar
Krat
Verkefni
Um Krat
Um Krat
Samstarfsaðilar
Umsókn
Reiknivél fyrir heitt vatn
Styrkir – Íþróttir, menning & önnur félög
Verðskrá
Vörur
Búnaður
Snittun
HDPE spegla og rafsuða
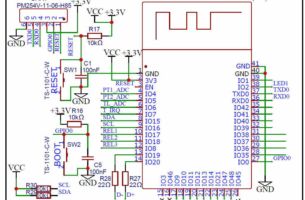
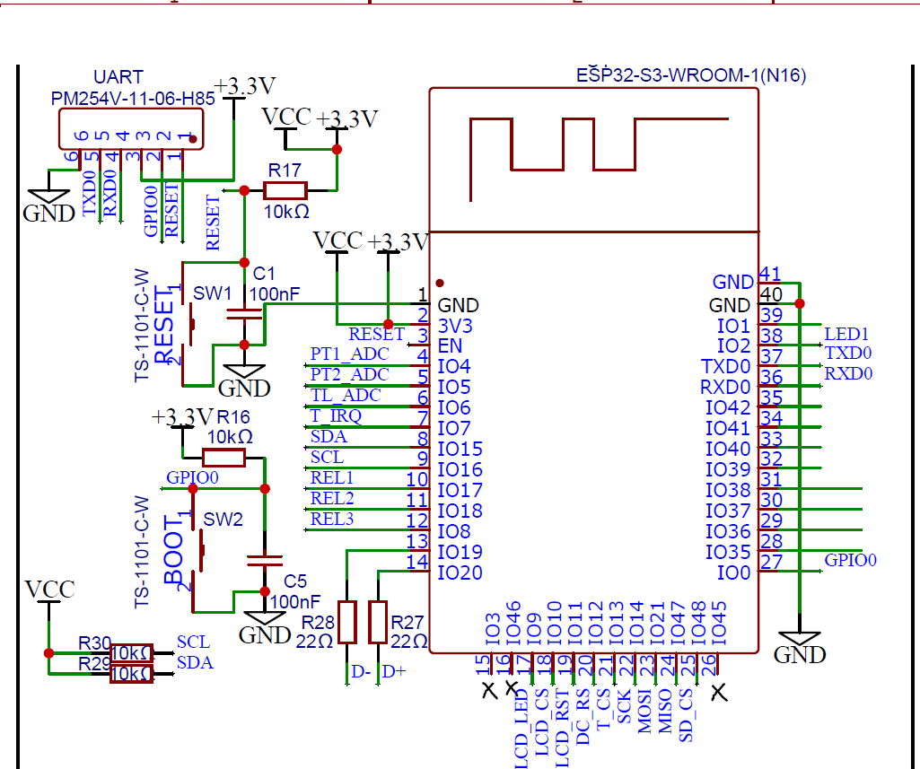
esp32
maí 6, 2023
Vöruflokkar
Danfoss
Heitir pottar
Hitakútar
Loftræstikerfi
Miðstöðvarkerfi
Mótorlokar
Neysluvatn
PVC-U